尊龙凯时 - 人生就是搏!尊龙凯时人生就是搏

我们非常重视您的个人隐私,当您访问我们的网站时,请同意使用的所有cookie。有关个人数据处理的更多信息可访问《隐私政策》

产品中心
功率运算放大器

产品中心

NSOPA2401/NSOPA2402:用于旋变驱动的高电流输出汽车运算放大器

NSOPA2401/NSOPA2402是单/双CMOS运算放大器,结合了全摆幅输入和输出。当通过易受故障影响的线路驱动模拟信号时,限流和过温检测增强了整个系统的鲁棒性。它通常输出高达400mA的峰间电流,以驱动低电阻负载,包括电感负载,如角度分解器、线出电缆和压电致动器。此外,NSOPA240x系列还增强了射频噪声抗扰性。

产品特性

  • 符合AEC Q-100 Grade1标注:TA:-40°C-125°C
  • 低偏移电压:0.6 mV(典型值)
  • 高输出电流驱动:400mA(连续)
  • 宽电源电压范围:4.5V至36V
  • 过温关断
  • 输出电流限制
  • 过流报警(仅在NSOPA2402上有此功能)
  • 关断引脚,用于低静态电流应用
  • 9.5MHz 增益带宽,7.5V/μs 压摆率
  • 内置 RF/EMI 滤波器
  • 封装:14-pin-HTSSOP,5-pinTO252


应用场景

  • 基于旋变的汽车应用
  • 逆变器与电机控制
  • 汽车防炫目镜
  • 电机驱动器
  • 线性功率增强器
  • 伺服驱动功率级模块

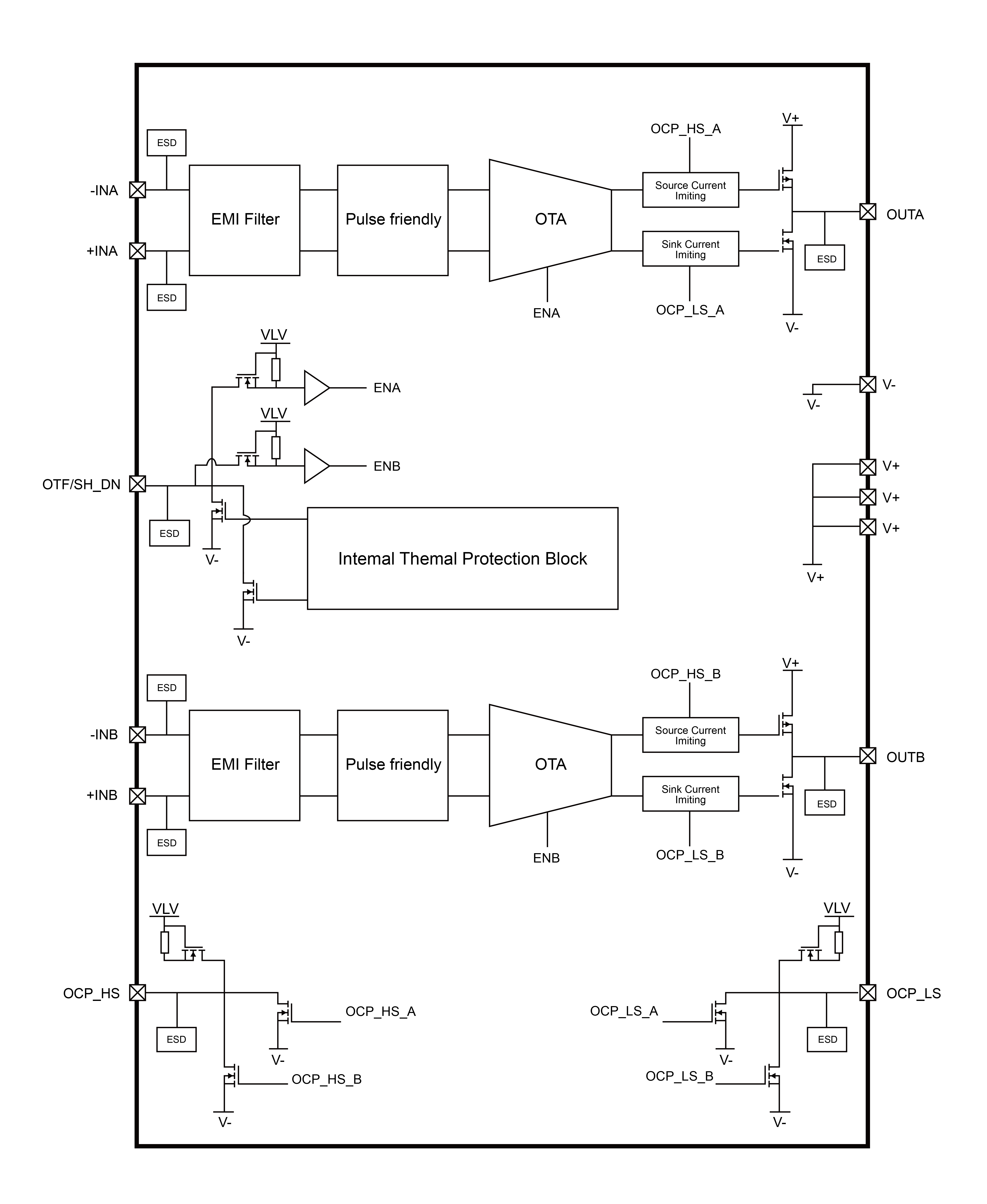
功能框图

NSOPA240x功能框图.png

如您需要咨询产品更多信息,请点击“尊龙凯时人生就是搏”,我们将尽快回复您!

尊龙凯时人生就是搏