我们非常重视您的个人隐私,当您访问我们的网站时,请同意使用的所有cookie。有关个人数据处理的更多信息可访问《隐私政策》
纳芯微首次推出全新业界领先的NSR31/33/35系列LDO芯片,专为汽车电池为系统供电的应用场景而设计,具有3V至40V的宽输入电压,支持瞬态电压高达45V。其超低的静态功耗5uA及低压差电压,非常适合待机功耗要求高的汽车应用里,给待机系统中的MCU和CAN/LIN收发器供电,达到省电和延长电池寿命的目的。

典型应用框图

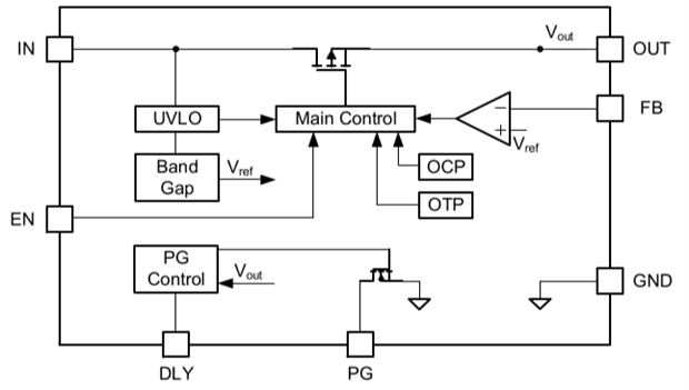
NSR31/33/35系列提供给硬件设计者充足的解决方案,有各种固定电压版本:2.5V、3.3V和5.0V,也提供输出可调版本(0.65V 至18V)。此外,不同系列分别提供150mA,300mA,500mA的输出电流能力,可由芯片内部限制。此低功耗线性调节器还内部集成了短路保护、过温保护功能。 这些器件可在-40℃至125℃的环境温度下运行,提供多种封装SOT223,SOT23,DFN-8,MSOP-8EP, SOP-8EP,TO252,TO263等,满足不同设计需求。

NSR33系列功能框图


NSM301x系列产品均可提供样品,如需申请样片或订购可邮件至sales@katsudesign-okayama.com或拨打0512-62601802,更多信息敬请访问www.katsudesign-okayama.com