Analog Front-end Chip for Low-power Digital Industrial Sensor
The NSA2862X is an analog front-end chip specially developed for digital industrial transmitters or IIoT industrial sensors requiring low sleep power consumption. NSA2862X has an internal integrated bridge drive, dual constant current source drive, PGA and 24-bit high-precision ADC, which can be easily used for interface bridge pressure sensors or temperature sensors such as RTD/TC. Its integrates customer-programmable digital calibration logic and EEPROM, so that customers can easily carry out sensor assembly calibration and calibration coefficient saving. The NSA2862X has a dedicated PD pin that can be used in industrial wireless sensor applications to set the chip to a low-power off state with 100nA static sleep current. Over the past few years, the chip has been widely used in industrial pressure IoT meters, and its reliability and stability has been fully verified in the industrial field by a large number of shipments.
Product Features
• Integrated bridge drive, high precision PGA, 24-bit high precision ADC, supporting proportional measurement, strain gauge type or resistance bridge sensor input
• Integrated dual constant current source output, supporting three-wire or four-wire RTD temperature sensor input
• Integrated external JFET controller, supporting 24V industrial loop power supply mode for direct power supply
• Support SPI BUS or I2C digital interface, which is used as digital transmitter analog front-end
• Digital sensor calibration mode, supporting up to the third-order sensor nonlinear calibration and second-order temperature coefficient calibration
• Power Down mode is supported. The static current in sleep mode is at 100nA level at room temperature
Application
• Industrial pressure transmitter and temperature transmitter
• Industrial field instrument analog front-end
• PLC/DCS analog input
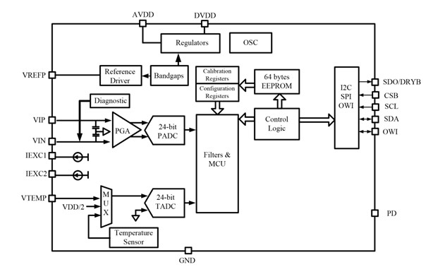
Functional Block Diagram


For more product information, please contact us.