NSOPA240x:Automotive Operational Amplifier with High Current Output for Resolver Drive
The NSOPA2401/NSOPA2402 are single/dual CMOS operational amplifiers combined full swing input and output. Current limiting and over temperature detection enhance overall system robustness when driving analog signals over wires that are susceptible to faults. It outputs typically up to 400mA of peak-to-peak current to drive low resistance load including inductance load such as angle resolver, lineout cable and piezo actuator. In addition, it has enhanced RF noise immunity.
Product Features
Application
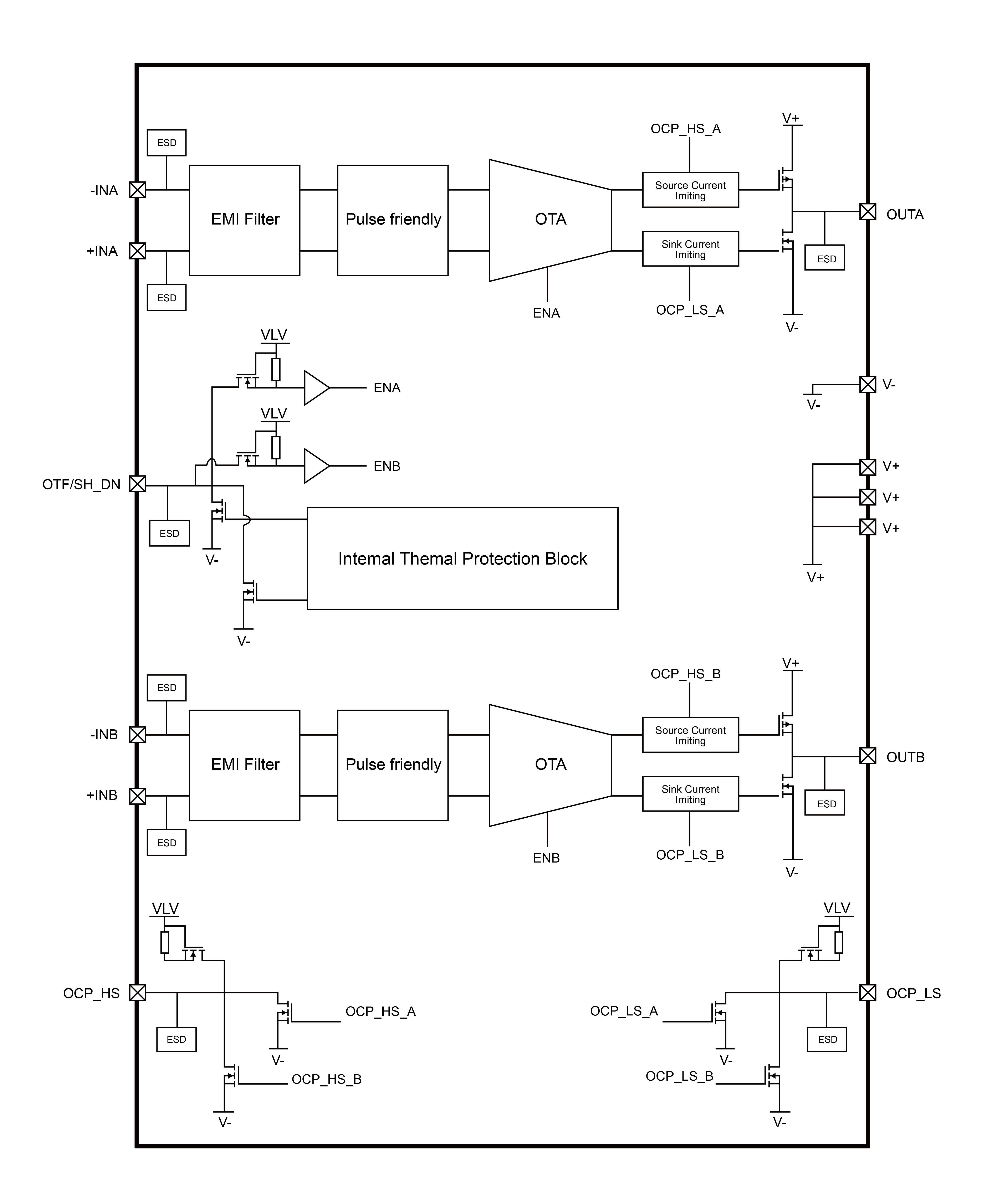
Functional Block Diagram


For more product information, please contact us.