尊龙凯时 - 人生就是搏!尊龙凯时人生就是搏

Product

Product

NSOPA240x:Automotive Operational Amplifier with High Current Output for Resolver Drive

The NSOPA2401/NSOPA2402 are single/dual CMOS operational amplifiers combined full swing input and output. Current limiting and over temperature detection enhance overall system robustness when driving analog signals over wires that are susceptible to faults. It outputs typically up to 400mA of peak-to-peak current to drive low resistance load including inductance load such as angle resolver, lineout cable and piezo actuator. In addition, it has enhanced RF noise immunity.

Product Features

  • AEC Q-100 Qualified for Grade 1: TA from –40 °C to 125 °C
  • Low offset voltage: 0.6 mV (typical)
  • High output current drive: 400mA, continuous
  • Wide power supply voltage range: 4.5V to 36V
  • Over temperature shutdown
  • Output current limit
  • Over current alarm (NSOPA2402 only)
  • Shutdown pin for low Iq application
  • 9.5MHz gain bandwidth with 7.5V/μs slew rate
  • Internal RF/EMI filter
  • Package: 14-pin HTSSOP, 5-pin TO252

Application

  • Resolver-based automative applications
  • anti-glare mirror
  • Inverter and motor control
  • Motor driver
  • Liner power booster
  • Servo drive power stage module

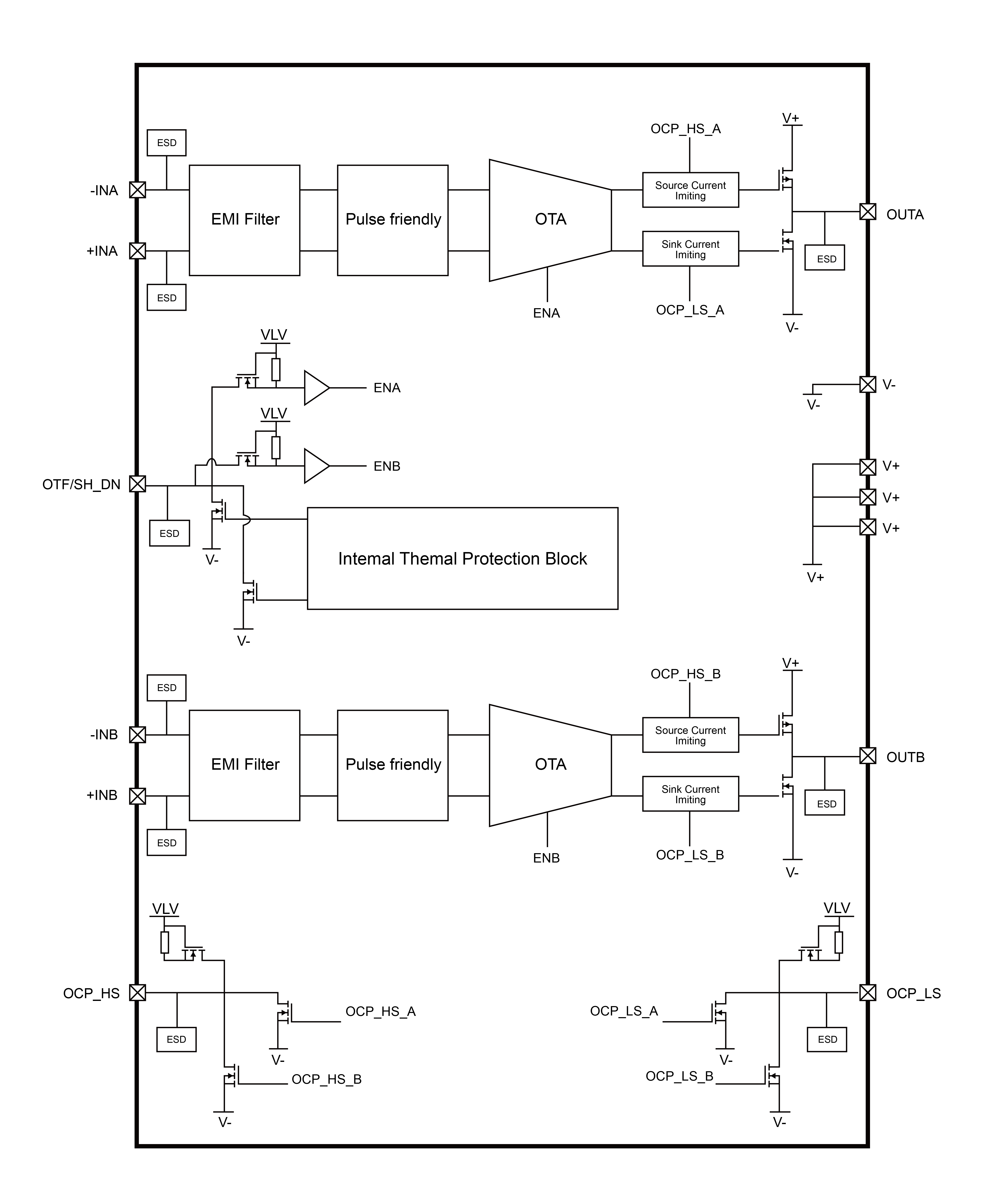
Functional Block Diagram

NSOPA240x功能框图.png

For more product information, please contact us.

尊龙凯时人生就是搏