Automotive LIN Bus Transceiver
The NCA1021S is a LIN (Local Interconnect Network) transceiver with a low-power mode and multiple wake-up methods. It supports up to 20 kbps for sending and receiving communication and is compliant with LIN 2.0, LIN 2.1, LIN 2.2, LIN 2.2A, SAE J2602 and ISO 17987-4: 2016 (12V LIN systems). In sleep mode, the power consumption of NCA1021S is extremely low. Support remote wake-up and local wake-up via LIN bus, pin WAKE_N and pin SLP_N. The device can also use the INH output pin as a sign to control the working state of other devices in the local system, such as the voltage regulator, to achieve low power operation of the system. The NCA1021S converts the signal received by TXD into a LIN bus signal through waveform shaping and slew rate adjustment to reduce electromagnetic emission (EME). TXD has a fault time-out protection function to prevent the LIN bus from being occupied.
Product Features
• Compliant to LIN 2.0, LIN 2.1, LIN 2.2, LIN 2.2A, SAE J2602 and ISO 17987–4 standard
• Very low electromagnetic emission (EME)
• High electromagnetic immunity (EMI)
• Support for 12 V applications
• Input levels compatible with 3.3 V and 5 V devices
• Bus fault protection of -40 V to +40 V
• Wake-up source recognition (local or remote)
• Integrated LIN pull-up resistor
• Transmit data (TXD) dominant time-out function
• K-line compatible
• AEC-Q100 qualified for automotive applications (Grade 1)
• Over temperature protection
• Date rate: up to 20 kbps
• Operation temperature range: -40 ℃~125 ℃
• RoHS compliance
• Available packages: SOP8; DFN8
Application
• Body sensor and module control
• Car steering wheel and instrument cluster
• Powertrain system and electric engine
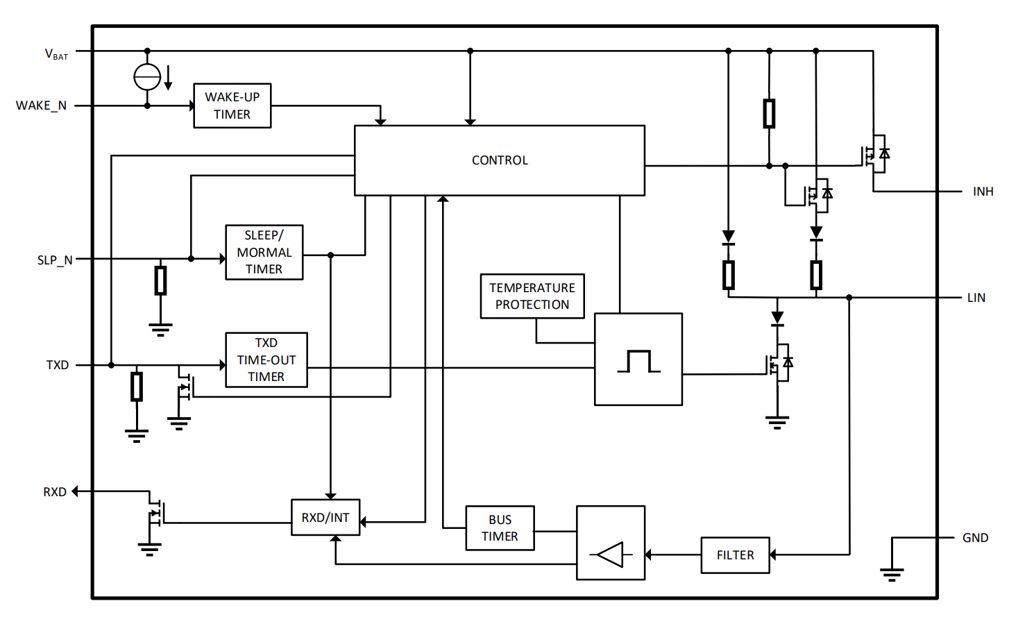
Functional Block Diagram


For more product information, please contact us.