High-precision I2C/SMBUS Remote and Local Temperature Sensors (1L+2R)
NST7719 is a remote temperature sensor monitor with built-in local temperature sensor. The transistors connected to its remote temperature sensors are usually low-cost NPN or PNP type transistors and diodes, which are essential components of microcontrollers, microprocessors or FPGAs. For local and remote temperature sensors, 11-bit on-chip analog-to-digital conversion provides resolution up to 0.125°C. The NST7719 two-wire serial interface is compatible with I2C and SMBUS interfaces with up to six different pin-programmable addresses. In addition, NST7719 integrates personalized features such as series resistance cancellation, programmable non-ideal factor (η factor), programmable offset, programmable temperature limits, programmable digital filters, diode fault detection and temperature alarm to improve accuracy and noise resistance, achieving a reliable thermal monitoring solution. With an operating voltage range of 3V to 3.6V and a temperature range of -40°C to 125°C, the NST7719 is ideal for multi-position, high-precision temperature measurements in a wide range of applications, including communications, computing, instrumentation and industry. It supports one-way local and two-way remote temperature monitoring.
Product Features
• Remote temperature detector:
- ±1.5°C max precision (-10°C <TDiode<105°C)
- 11-bit ADC, resolution:0.125℃
- Support diode filter capacitors up to 1nF
• Local temperature monitor:
- ±1.5°C max precision (-10°C <TDiode<105°C)
- 11-bit ADC, resolution:0.125℃
• Automatic remote diode type identification and optimization setting
• Series resistance elimination
• Programmable temperature threshold alarm
• I2C/SMBus digital output
Application
• Processor and FPGA temperature monitoring
• Communication device
• Servers and personal computers
• Measuring equipment
• LED lighting and projector thermal control
• Industrial control unit
• Storage device
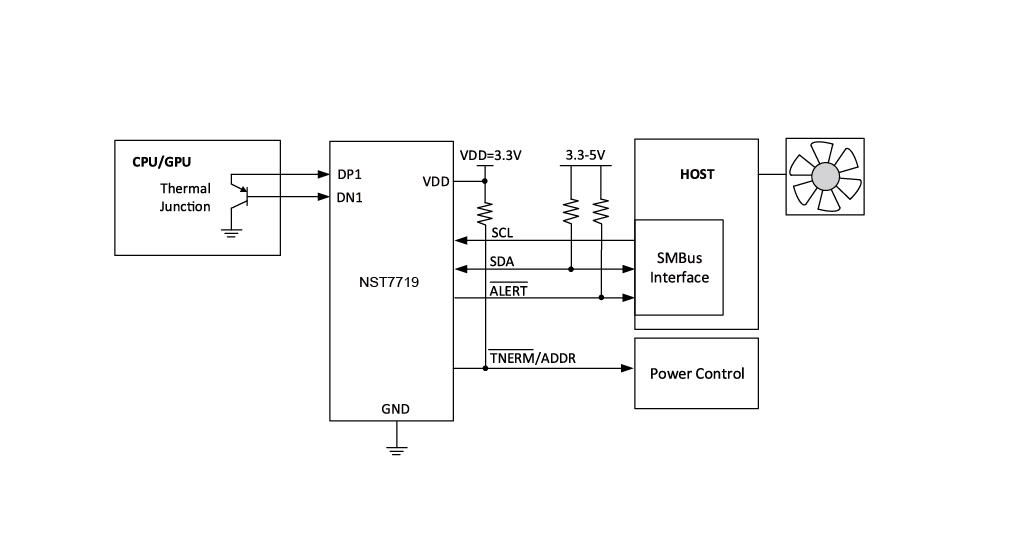
Functional Block Diagram


For more product information, please contact us.